2026年考博桂林电子科技大学博士研究生招生简章
2025年度博士招生工作已全部结束,目前部分院校已进入2026年博士招生阶段,接下来华慧考博老师将持续为大家更新2026年博士招生考试折最新情况。请大家即时关注华慧考博网(www.hhkaobo.com)老师为大家更新2026年国内各院校的博士招生信息及备考经验指南!
欢迎广大考生咨询(微信号huahuikaobo),华慧考博官方电话(4006224468),QQ群(611435032)入群确认信息请填写(华慧考博咨询老师)加入群以后,请务必修改你的群名片为你的姓名。谢谢配合!
2026年考博桂林电子科技大学博士研究生招生简章
一、培养目标
培养德智体全面发展,在本门学科上掌握坚实宽广的基础理论和系统深入的专门知识,具有独立从事科学研究工作的能力,在科学和专门技术上做出创造性成果的高级专门人才。
二、招生方式
(一)推免直博生:获得推免资格的应届本科毕业生直接攻读博士学位研究生。
(二)申请考核:达到学校各学科“申请考核”条件的,可申请免初试直接进入复试的招生方式。
(三)硕博连读:面向我校已完成规定课程学习,成绩优秀,具有较强创新精神、创新能力和从事科学研究能力或具有突出技术创新能力、善于解决复杂工程问题能力的在学硕士生遴选博士生的招生方式。
推免直博生招生相关事宜详见我校2026年接收推免生(含直博生)简章。
三、招生专业、导师与规模
我校2026年拟招收全日制博士研究生137人,招生专业、导师及各专业拟招生人数见《桂林电子科技大学2026年博士研究生招生专业目录》(附件1)。
各专业的招生人数仅供参考,实际招生人数待教育部下达2026年招生计划后,综合考生报考情况和考核情况等因素作适当调整。
博士生招生计划按就业方式分为定向就业和非定向就业两种类型。定向就业博士生按定向协议就业;非定向就业博士生按所在招生单位推荐、本人与用人单位双向选择的办法就业。
四、报考条件
(一)申请考核报考条件:
1.拥护中国共产党的领导,具有正确的政治方向,热爱祖国,愿意为社会主义现代化建设服务,遵纪守法,品行端正。
2.考生学业满足以下条件之一:
(1)已获硕士学位的人员;
(2)应届硕士毕业生(最迟须在2026年9月1日前取得硕士学位);
(3)1981年1月1日之后出生,获得学士学位6年以上(2020年9月1日前获得学士学位)并达到与硕士毕业生同等学力的人员,满足相关条件的可申请报考专业学位博士研究生,其余要求详见附件3。
学术学位博士研究生不接受同等学力考生报考。
3.身体和心理健康状况符合国家有关文件的规定。
4.有至少两名所报考学科专业领域内的教授(或相当专业技术职称的专家)的书面推荐意见。
5.诚实守信、学风端正,无任何考试作弊、剽窃他人学术成果及其他违法违纪等受处分记录。
6.申请者具有较突出的科研能力和培养潜质,满足所报考学科制定的招生专业应符合的具体外语能力、科研水平、论文等要求,学术学位各专业要求详见附件2,专业学位各专业要求详见附件3。
7.现役军人报考博士研究生,按军队相关规定办理。
(二)硕博连读报考条件:
1.满足上述(一)中1、3、4、5条规定;
2.身心健康,年龄一般不超过35周岁;
3.申请报考学术学位博士研究生应为我校全日制二年级、三年级学术学位在读硕士研究生;申请报考专业学位博士研究生应为我校全日制二年级、三年级学术学位或专业学位在读硕士研究生;
4.已完成规定课程学习,学位课加权平均成绩75分及以上且无不及格记录,符合各博士专业依托学院制定的本专业选拔实施细则中的要求。对科学研究兴趣浓厚,有较强的科研能力、创新意识或工程实践能力,表现出攻读博士学位的潜力。对于确有特殊学术专长和突出科研、工程实践能力的申请者可适当放宽学位课加权平均成绩要求;
5.申请者硕士生指导老师的书面推荐意见。
定向培养的硕士生(含双少生)须得到原定向单位同意后才能申请硕博连读。
五、报名流程与时间
(一)“申请考核”报名及审核程序
1.网上报名:自查符合条件的考生于2026年2月23日至3月23日,登录“中国研究生招生信息网”(http://yz.chsi.com.cn/),进入博士报名系统,按要求据实填写本人的报考信息,上传电子照片(jpg格式)。报名信息提交后,暂不缴费,待考生通过资格审核后在复试前按要求进行缴费。
2.资格审查
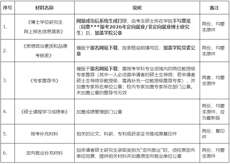
网上报名成功的考生,于2026年3月24日至3月31日,向报考学院邮寄下列材料一式两份。

以上材料请按罗列顺序分套装订,所有考生均通过邮寄报名材料至各学院。根据考生提交材料进行报考资格预审,原件材料在复试前核查。
邮寄截止时间为2026年3月31日(以快递系统查阅为准)。建议考生采用顺丰邮寄报名材料,并留意快递送达情况。材料邮寄地址如下:
博士研究生招生部门联系方式(点击跳转)
学院成立资格审核组,按照学校及学院“申请考核”相关文件要求,对考生提交的申请材料进行审核,排除学术成果有抄袭、造假、冒名或有名无实等情况,并对其基本报考条件、外语水平、学术成果等进行考评,根据考评情况,确定“申请考核”进入复试的考生名单,在学院网站公示3个工作日,无异议后报研究生院备案。
3.“申请考核”的复试由报考学院组织,原则上在2026年4月底前组织完成(具体安排请关注招生学院官网通知),参加复试的考生需缴纳复试费120元(参照桂价费函[2012]568号文)。根据考生申请材料和复试成绩确定拟录取名单,在学院网站公示3个工作日无异议后报研究生院,经学校研究生招委会审议通过后,公示10个工作日。
(二)硕博连读报名及选拔程序
1.网上报名:自查符合条件的考生于2026年2月23日至3月6日,登录“中国研究生招生信息网”(http://yz.chsi.com.cn/),进入博士报名系统,按要求据实填写本人的报考信息,上传电子照片(jpg格式)。报名信息提交后,暂不缴费,待考生通过资格审核后在复试前按要求进行缴费。
2.资格审查
网上报名成功的我校在读硕士研究生,于2026年3月9日至3月13日工作日上班时间,向报考学院提交下列材料一式两份:

各学院接收报名申请材料地点如下:
学院组织专家审核认定研究生的报名申请材料,并在学院网站公布符合条件的研究生名单。
3.“硕博连读”的复试由报考学院组织,原则上在2026年3月底前组织完成(具体安排请关注招生学院官网通知),参加复试的考生需缴纳复试费120元(参照桂价费函[2012]568号文)。根据考生申请材料和复试成绩确定拟录取名单,在学院网站公示3个工作日无异议后报研究生院,经学校研究生招委会审议通过后,公示10个工作日。
各专业“申请考核”和“硕博连读”具体选拔办法和安排,由各学院制定并公布。
对于在同一学院通过多个专业报考资格审核的考生,不能参加同一学院多个专业的复试,须在复试前选择该学院一个专业参加复试。
对于以不同报考方式报考同一专业且均通过资格审核的考生,不能以不同报考形式参加同一专业的多次复试,需在复试前选择一个报考方式参加该专业复试。
考生若因提供虚假信息而造成取消考试、录取、入学资格或学籍等后果,责任由考生本人负责。
六、体检
体检参照教育部、卫生部、中国残联印发的《普通高等学校招生体检工作指导意见》(教学〔2003〕3号)要求,按照《教育部办公厅卫生部办公厅关于普通高等学校招生学生入学身体检查取消乙肝项目检测有关问题的通知》(教学厅〔2010〕2号)规定。
拟录取考生体检安排另行通知。
七、录取
学校按照“择优录取、保证质量、宁缺毋滥”的原则,根据复试成绩综合成绩(“申请-考核”根据申请材料考评和复试成绩),结合考生综合素质和能力,择优录取。思想政治考核不通过、复试成绩不及格、同等学力加试任一科目不及格、体检不合格者,不予录取。
录取为国家计划内非定向博士研究生,入学前须将人事档案等关系转入我校,毕业后自主择业;录取为原单位定向培养的考生,须签订定向就业协议书,人事档案可不转入,毕业后回原单位工作。
八、入学
(一)被录取考生凭《录取通知书》于2026年秋季入学,按我校2026年研究生入学须知(另行通知)的要求按时办理报到手续。
(二)因特殊原因不能按时入学报到者,须以书面形式向学院请假说明。无故逾期2周不报到者,取消其入学资格。应届硕士毕业生入学时未取得国家承认的相应学位学历证书者,取消录取资格。录取新生须于录取当年入学,不能保留入学资格。
(三)新生报到后,我校将对其思想政治和品德、专业素质、身体健康等情况及入学资格进行全面复查,发现有不符合标准者按照我校有关规定进行处理。
九、学费和学制
我校学术学位博士研究生各专业学费标准为10000元/学年,专业学位博士研究生各专业学费标准为16000元/学年,最终学费标准以当年广西物价部门核定为准。
“直博生”学制5年,其余博士生学制4年。
十、奖助
学校对录取的全日制博士研究生设立了奖学金、助学金及助研、助教、助管、助理辅导员岗位资助学生学习和生活,符合条件者还可申请助学贷款,详见《桂林电子科技大学全日制博士研究生奖助体系构成一览表》(附件4),最终执行以我校当年研究生奖助政策为准。
十一、联系方式
(一)研招办地址:桂林电子科技大学花江校区行政楼202室。联系电话:0773-2322180。
(二)博士招生申诉举报电话:0773-2322180(研招办)、2290659(纪检组)。
十二、违规处理
考生应对本人报考信息的真实性负责,任何环节,无论何时发现弄虚作假者或有学术不端行为等违规违纪者,学校将按《中华人民共和国教育法》《国家教育考试违规处理办法》(教育部令第33号)严肃处理。对在校生,由其所在学校按有关规定给予处分,直至开除学籍;对在职考生,将通知考生所在单位,由考生所在单位视情节给予党纪或政纪处分;构成违法的,依法追究其法律责任,其中构成犯罪的,依法追究其刑事责任。
对弄虚作假或有学术不端行为等违规违纪者,一经查实,即按有关规定取消报考资格、录取资格、入学资格直至学籍。毕业后被查实,学校将按规定撤销其已获得的毕业证、学位证。
十三、其它
(一)请考生关注我校研究生招生网,定期查阅博士研究生招生工作相关信息。
(二)关于所报考专业的具体问题,考生可向报考专业所属学院咨询。考生报名前应仔细核对本人是否符合报考条件,所填报或提供的所有报考信息和材料必须真实、准确。凡不符合报考条件或在报名、考核中有弄虚作假及其他违规行为的考生,不论何时,一经查实,即按有关规定取消其报考、录取、入学资格或学籍,相关后果由考生本人承担。
(三)因更改姓名或身份证号码导致学历(学籍)校验未通过的考生,必须以报名时使用的合法有效身份信息(姓名及证件号码)进行网上注册及信息填报,提交相关认证报告,提供有更改记录的户口本(簿)或公安机关开具的相关证明及复印件。
(四)因博士研究生招生计划限制,不确定列入招生专业目录的每位博士生导师均有2026年的招生名额。
(五)在职考生报考前,请务必与工作单位沟通协商。考生因报考博士研究生与所在单位产生的问题由考生自行处理。若因此造成考生不能复试、不能录取、不能报到等结果,招生单位不承担责任。
(六)本简章由桂林电子科技大学研究生院负责解释,考生应在报考前认真阅读该简章相关内容,通过网上报名提交信息后,即表示考生已充分阅读、理解并接受桂林电子科技大学2026年博士研究生招生简章全部内容。上级文件有相关规定的,从其规定。
附件1.桂林电子科技大学2026年博士研究生招生专业目录.pdf
附件2.桂林电子科技大学2026年“申请-考核”制报名条件(学术学位).pdf
附件3.桂林电子科技大学2026年“申请-考核”制报名条件(专业学位).pdf
附件4.桂林电子科技大学全日制博士研究生奖助体系构成一览表.pdf
点击查看:【现货】华慧2026年通用考博英语预测作文适用于非医学命题作文

温馨提示:因考试政策、内容不断变化与调整,本网站提供的以上信息仅供参考,如有异议,请考生以权威部门公布的内容为准!





