天津师范大学2026年学科交叉中心博士研究生申请考核制招生工作实施细则
2025年度博士招生工作已全部结束,目前部分院校已进入2026年博士招生阶段,接下来华慧考博老师将持续为大家更新2026年博士招生考试折最新情况。请大家即时关注华慧考博网(www.hhkaobo.com)老师为大家更新2026年国内各院校的博士招生信息及备考经验指南!
欢迎广大考生咨询(微信号huahuikaobo),华慧考博官方电话(4006224468),QQ群(611435032)入群确认信息请填写(华慧考博咨询老师)加入群以后,请务必修改你的群名片为你的姓名。谢谢配合!
天津师范大学2026年学科交叉中心博士研究生申请考核制招生工作实施细则
为确保学科交叉中心2026年博士研究生招生工作科学、规范、公平、安全实施,根据学校相关文件精神,结合学科交叉中心实际,特制定本细则。
一、报考条件
(一)基本条件
1.符合《天津师范大学2026年招收攻读博士学位研究生简章》中报考条件的(一)至(四)要求。
2.年龄原则上不超过40周岁(1986年1月1日(含)以后出生)。
(二)前置学历学位要求
1.硕士研究生毕业或已获硕士学位的人员(在国(境)外获得学历学位的人员需在综合考核时提供教育部留学服务中心出具的《国(境)外学历学位认证书》,否则取消考核资格);
2.2026年应届硕士毕业生(指在国(境)内就读且毕业时(2026年7月左右)同时获得硕士研究生毕业证书和硕士学位证书的学生,最迟须在2026年秋季学期学校规定的入学报到日前毕业并取得硕士学位,否则取消入学资格);
在职申请硕士学位(只有硕士学位证书,没有硕士研究生毕业证书)人员和在国(境)外就读的在学硕士生必须在综合考核前取得硕士学位证书(在国(境)外就读的在学硕士生还需在综合考核时提供教育部留学服务中心出具的《国(境)外学历学位认证书》,否则取消考核资格)。
不接受同等学力人员申请。
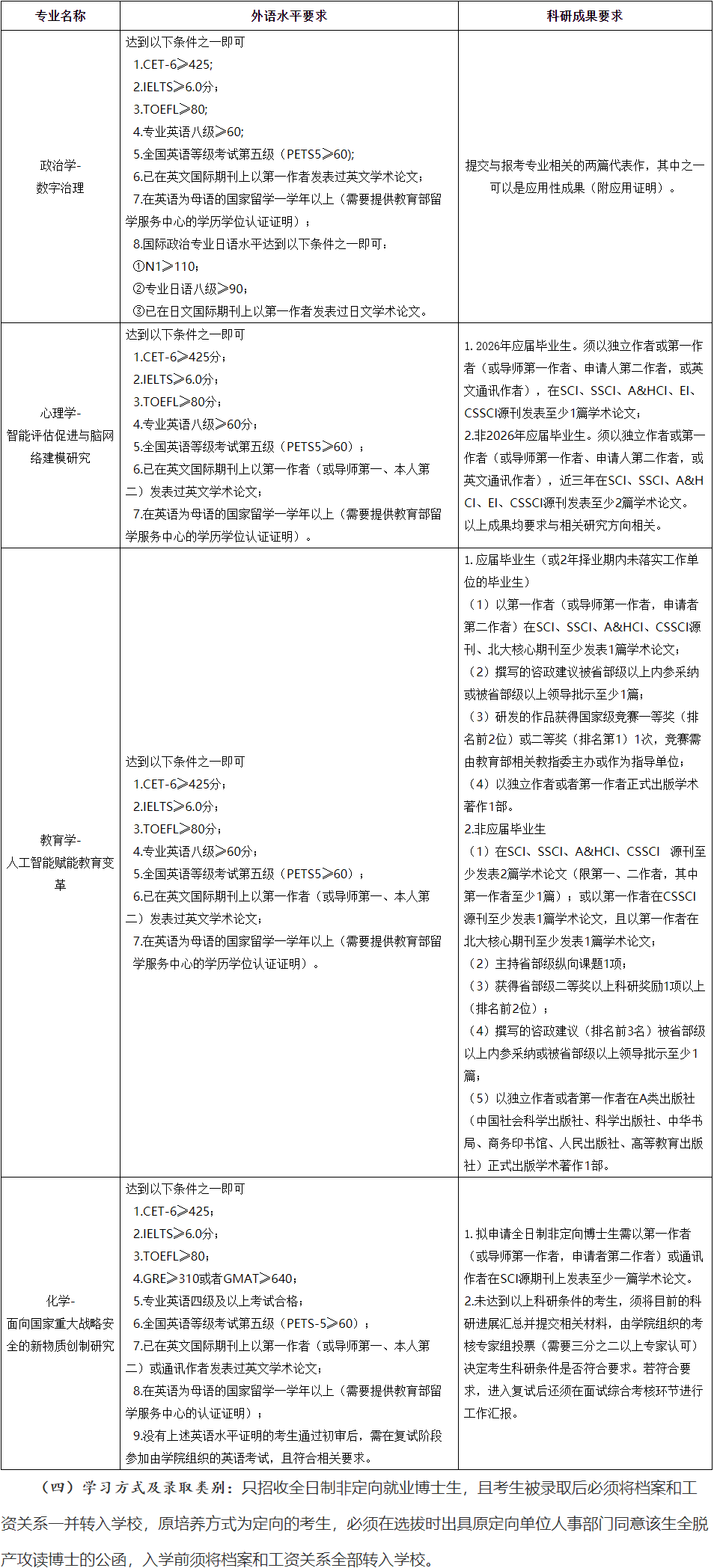
(三)外语水平、科研成果要求

(四)学习方式及录取类别:只招收全日制非定向就业博士生,且考生被录取后必须将档案和工资关系一并转入学校,原培养方式为定向的考生,必须在选拔时出具原定向单位人事部门同意该生全脱产攻读博士的公函,入学前须将档案和工资关系全部转入学校。
二、招生专业目录

各方向简介详见2026年天津师范大学学科交叉中心学科交叉研究生培养实验班招生目录
三、报名申请流程及注意事项
(一)网上报名
采用中国研究生招生信息网博士研究生网上报名系统报名。考生须按时进行网上报名,并通过网上支付形式缴纳报名考务费,标准为140元/人·次,报名考务费支付后一律不予退还,网上报名结束时仍未成功缴费的视为无效报名信息。报名截止时间如有调整,将在我校研究生院网站招生信息栏目提前通知。
1.网上报名网址:yz.chsi.com.cn/bsbm/。
2.网上报名时间:2026年1月23日-3月1日(逾期不再受理,也不得再修改报名信息)。
3.通过报名系统提交相关信息(所有网报信息字段,特别是学籍学历信息必须准确、完整),上传本人近三个月内免冠证件照,生成报名号并成功缴费后下载《网上报名信息简表》。
4.打印《网上报名信息简表》,在职考生需由单位人事部门签署意见并加盖单位人事部门公章,同时注明同意报考定向就业或非定向就业博士研究生;非在职考生报考非定向就业无须签署单位意见。
(二)提交申请材料
考生须于2026年3月2日前(以邮戳为准)将下列各项申请材料按序号顺序排列成册通过EMS快递送(寄)至天津师范大学学科交叉中心(邮寄地址:天津市西青区宾水西道393号办公楼A217,秦老师收,邮编:300387,联系电话:022-23765133。信封上注明2026年博士学位研究生“申请-考核”制报名材料-学科交叉中心+具体报考专业名称)。考虑假期邮寄接收会有延迟,建议考生尽早邮寄,以免耽误材料接收审核。
除邮寄纸质材料外,考生须于2026年3月2日前通过天津师范大学研究生报考服务系统(https://yjszs.tjnu.edu.cn/logon)提交申请材料(由于数据需要同步,一般在网报完成两天后方可提交)。按照材料清单要求编制《博士研究生报名材料明细表》,并扫描成一个完整PDF文件上传。要求文件顺序条理清晰,材料为原件彩色扫描件,边缘完整,亮度均匀。具体申请材料如下:
1.《报名材料明细表》(注明申请人姓名、报考专业和导师);
2.《2026年天津师范大学“申请-考核”制博士研究生考核申请表》;
3.《思想政治情况表》;
4.《网上报名信息简表》(网上报名确认后打印,考生签名处手写签名),须由单位人事部门签署意见并加盖单位人事部门公章;
5.身份证复印件;
6.学历、学位证书材料:
(1)往届硕士生须提供本科和硕士研究生学历、学位证书复印件【在国(境)外获得学历学位的人员须附加提交教育部留学服务中心出具的《国(境)外学历学位认证书】及本科、研究生学历电子注册备案表、学位认证报告打印件;
(2)应届硕士生须提供应届硕士研究生毕业生证明、本科学历、学位证书复印件、本科学历电子注册备案表、学士学位认证报告打印件、研究生学籍在线验证报告及研究生证复印件;
7.硕士研究生阶段课程学习成绩单(须加盖研究生院或档案管理部门公章);
8.硕士学位论文全文(应届硕士毕业生提供硕士学位论文开题报告);
9.两封具有正高级职称专家签字的《推荐书》;
10.外语水平相关证书或权威证明;
11.科研工作介绍和自我评述(1000字左右);
12.申请攻读博士学位学科的研究兴趣和拟定研究方向,含课题陈述(6000字左右);
13.可以证明本人科研或外语能力的材料原件及复印件;
14.获奖证书、公开发表的学术论文、所获专利及其他原创性研究成果的证明材料;
(三)现场确认
进入综合考核的考生需进行现场确认,日期:2026年3月9日-14日(以报名结束后学科交叉中心的通知为准)。考生本人持要求的报名材料到天津师范大学学科交叉中心办公室审核证件。考生现场确认时须查验或提交的材料包括:
1.本人有效身份证件原件;
2.本人学历、学位证书原件;
3.应届硕士毕业生需学生证原件;
4.其他证明材料的原件。
四、考核
考核分为材料审核和综合考核两个阶段。
(一)材料审核
学科交叉中心成立材料审核专家组,对考生提交的申请材料进行审查评估,并给出材料审核成绩。学科交叉中心根据材料审核成绩和招生计划择优确定入围综合考核人员名单。
(二)综合考核
1.综合考核前学科交叉中心将再次全面审查考生的报考资格,不符合报考资格的考生不准予参加综合考核。
2.参加综合考核的考生需缴纳复试费,标准为90元/人·次。
3.综合考核时间:2026年3月14日 (具体时间地点安排请留意天津师范大学学科交叉中心主页-人才培养栏目https://yjsy.tjnu.edu.cn/xkjczx/rcpy.htm)
考生须按规定时间和地点参加考核。笔试科目开考15分钟后,迟到考生不准进入考场,其他科目一律不允许迟到考生参加考试。
4.考核内容
考核内容包括【笔试考核和面试考核】。
(1)基本评价(满分100分)。综合考核专家组根据申请人提供的材料和科研成果进行评分,成绩以考核组成员的平均分计算,成绩在60分以下取消考生申请资格。
(2)科研素质考核(满分100分)。以笔试的方式进行,笔试对考生拟报考研究方向的专业基础理论、前沿问题和相关知识及研究能力进行考核。笔试成绩60分以下视为不及格,不予录取。
(3)面试综合考核(满分100分)。对进入面试考核阶段考生的外语沟通能力、科研思维、科研技能和信息处理能力进行考核。面试成绩以考核组成员的平均分计算,面试成绩在60分以下不予录取。
5.考核地点
科研素质考核和面试综合考核在天津师范大学学科交叉中心举行(具体教室另行通知)。
(三)拟录取规则
硕博连读考生与“申请-考核”制考生一起考核、排名,学生报名初步确定导师。录取时在报考研究方向内按照成绩排名统一录取。不服从调剂请在复试过程说明,没有说明的视同服从调剂。以考生最终成绩从高到低排名确定拟录取名单。最终成绩计算方法如下:最终成绩=基本评价*10%+科研素质考核*40%+面试综合考核*50%
五、学习期限及学费
我校学术学位博士研究生基准学制为4年(最长学习年限为6年),学费标准为10000元/学年。在学期间的培养要求按照学校和中心的规定执行。
六、其他
(一)“申请-考核”制博士生招生名额与硕博连读名额统筹使用。
(二)考生与所在单位因报考博士研究生问题引起纠纷而造成考生不能考试、不能被录取的后果,招生单位不负责任。
(三)其他未尽事宜参照《天津师范大学2026年招收攻读博士学位研究生简章》执行。
七、联系方式
(一)招生咨询电话:022-23765133
招生咨询邮箱:xkjczx@tjnu.edu.cn
网址:https://yjsy.tjnu.edu.cn/xkjczx/rcpy.htm
(二)招生监督办公室电话
监督电话:022-23766157
点击查看:【现货】华慧2026年通用考博英语预测作文适用于非医学命题作文

温馨提示:因考试政策、内容不断变化与调整,本网站提供的以上信息仅供参考,如有异议,请考生以权威部门公布的内容为准!





